沪府发〔2015〕38号
各区、县人民政府,市政府各委、办、局:
现将《本市2015年推进简政放权放管结合转变政府职能工作方案》印发给你们,请认真按照执行。
上海市人民政府
2015年8月8日
本市2015年推进简政放权放管结合转变政府职能工作方案
为认真贯彻落实国务院推进简政放权放管结合职能转变工作电视电话会议、《国务院关于印发2015年推进简政放权放管结合转变政府职能工作方案的通知》(国发〔2015〕29号)等精神,结合本市实际,制定本工作方案。
一、进一步取消和调整行政审批
(一)加大行政审批清理力度。开展对涉及增加企业负担的证照,以及投资、创业创新、生产经营、高技术服务等领域审批的清理,全面取消非行政许可审批,将市场前景、经济效益、资金来源和产品技术方案等管理内容还给企业,由企业自主决策、自担风险。开展企事业单位和个人水平评价事项清理。
(二)坚决杜绝变相审批现象。杜绝以“备案”“企业自愿审批”等名义搞变相审批或权力上收,禁止在权力下放区县后,通过信息化手段对下放的事权在区县发放许可证之前设置备案环节;禁止对告知性备案,变相出具备案证明。杜绝以通过信息化提高效率为由增加审批环节,禁止强制企业办各类IC卡、数字证书等;禁止强制企业搞电子申报;禁止把是否电子申报作为受理条件;禁止在审批取消后通过信息化手段在其他审批流程上设置确认环节;禁止通过信息化手段限制企业正常生产、经营活动。杜绝以加强事中事后监管或综合监管为由,设置所谓的“黑名单”“诚信记录”等,作为准入性或限制性条件。杜绝以提供所谓服务为由搞强制服务,搞“霸王服务”,禁止将企业享受服务情况作为审批的前置条件。
(三)推进奉贤区欧盟中小企业审改先行先试。围绕“法不禁止的,市场主体即可为;法未授权的,政府部门不能为;法有规定的,政府部门必须为”,在投资、创业创新、生产经营、金融服务、高技术服务、建设工程等领域,从扩大开放、转变政府职能、改变传统的管理体制和监管模式角度,取消和调整一批行政审批,确定一批包括推进科技创新中心建设的改革举措,在欧盟中小企业园区进行试点探索,积累经验。
二、大力推进权力清单和责任清单制度建设
(一)继续深化行政审批标准化管理。市级业务主管部门完成区县、乡镇街道实施的行政审批业务手册和办事指南所涉及实体性规范部分的编制,区县在年底以前完成区县、乡镇街道行政审批业务手册和办事指南的编制。探索建立办事指南社会公开评价、动态完善制度。全面推开行政审批业务手册和办事指南具体执行情况的实时监督检查,运用网络信息技术,对审批办理、批后监管、审批收费等,开展实时监督、预警纠错、效能测评等。
(二)继续推进行政审批以外的行政权力清理和行政责任清理。经过协商、论证、审核、确认后,形成行政审批以外的市级行政权力清单和行政责任清单,年底以前依法向社会公开。开展区县、乡镇街道行政审批以外的行政权力和行政责任自我清理。
(三)探索按照权力类型逐步推进行政审批以外的行政权力标准化管理。借鉴行政审批标准化管理的经验,对其他行政权力,逐项实施目录管理,编制业务手册,公开办事指南,推进行政权力电子化、信息化,共享行政权力数据,开展实时监督检查等。选择一些群众反映大、问题较多的权力进行试点,积累经验,逐步推开。
三、搞好行政审批中介服务改革
(一)完成行政审批评估评审清理,发布保留的行政审批评估评审目录和行政审批评估评审技术服务机构目录。行政机关不得擅自或变相将行政审批过程中的具体审查工作,委托其他机构代办,收取审查费用;对依法设立的各类技术服务机构出具的证明文件及其他文书,同等对待,一视同仁。行政机关不得限定申请人接受其指定的技术服务机构提供服务。对由固定技术服务机构提供评估评审业务的行政审批,开展重点监督检查。
(二)建立行政审批评估评审目录管理制度。凡未进入目录,一律不得要求申请人进行评估、评审;凡要增加评估评审,必须依法进行登记备案列入目录后方能予以实施。实施动态清理,建立评估评审退出机制。对公民、法人或者其他组织能够自主决定的,行业组织或者中介机构能够自律管理的,及时予以取消。对能够通过制定标准进行管理的,及时对评估评审的内容进行总结提炼,上升为各种标准或技术规范后取消评估评审,行政机关加强事中事后监管。对已不合时宜的评估评审的内容、条件、标准、规范等,抓紧进行调整。
(三)逐项推进行政审批评估评审改革。推行分类评估评审,根据项目的性质、规模或危害程度,采用登记表、报告表、报告书等形式,实施差异化评估评审,简化评估评审的程序,推行标准化、格式化评估评审。推行区域评估评审,对已经完成评估评审的区域中包含的建设项目,或者整体建设项目中包含的单个建设项目,可以不再单独进行评估评审,或简化其评估评审的形式和内容。推行同步评估评审,推动同一技术服务机构申请多种评估评审资质,整合评价参数有相同之处的评价报告,鼓励建设单位委托具有多重资质的机构提供评价服务。鼓励安全评价、职业卫生技术服务机构申请双重资质,整合职业卫生评价报告和安全评价报告。
四、深化投资体制和建设工程管理审批改革
(一)推进投资审批改革。加快建设投资项目在线审批监管平台。按照《政府核准的投资项目目录(2014年本)》,进一步下放投资审批权限。取消企业投资项目核准中的市场前景、经济效益、资金来源和产品技术方案等“内部性”条件。开展对将企业投资项目备案意见作为前置条件等的各类事项清理,取消一批相关部门作为申请材料和作出决定依据的企业投资项目备案意见;不能立即取消的,明确取消时间表。推进固定资产统计从项目统计转向法人统计。对本市企业投资项目探索实施负面清单管理。
(二)推进规划土地审批改革。形成规划工业区块规划编制计划,全面启动控制性详细规划和专业规划的编制工作。在控制性详细规划和专业规划已覆盖区域,探索简化或不再进行土地出让征询和建设工程设计方案审批。逐步扩大免于建设工程设计方案审批的范围。积极研究探索适时取消建设工程设计方案审批。扩大建设单位自主开工放样复验、规划国土资源部门备案的实施范围。研究、探索建立规划土地审批的“报建人”和“许可官”制度。
(三)推进建设管理审批改革。巩固取消企业投资项目初步设计审批和取消总体设计文件征询的改革成果。简化投资项目报建手续。将当前建设单位抽取审图公司的方式,改革为由建设单位依法自主选择审图公司。取消和调整审图公司在审查过程中所承担的不属于国家规定的业务,收回审图公司所承担的有关政府职能,审图公司就此做出的结论一律无效。明确审图公司审查情况备案为告知性备案,禁止以备案为由实施变相审批。相关行政机关不得把审查情况的备案作为前置条件,以此为依据所做出的结论一律无效。清理审查情况备案内容,取消与审图无关内容。
五、深入推进职业资格改革
(一)清理和取消本市职业资格许可认定,年内基本完成清理工作。废止商业营销师、信息技术管理、人才中介职业资格文件,以及本市专业技术水平认证文件,取消政府部门开展的水平认证项目,清理自行设置的水平评价类职业资格。
(二)做好与本市经济社会发展和人才队伍建设相适应的职业资格许可认定工作。坚决不开展没有法律、法规或国务院决定作为依据的准入类职业资格的认定。加强对新职业的发现,对本市经济社会发展所需要的、确有必要设置的水平评价类职业资格,报国家批准后作为职业资格试点,积极争取纳入国家统一的职业资格管理。
六、深入推进收费清理改革
(一)开展涉企收费专项治理规范工作,取消、降低一批涉企收费,严肃查处违规收费行为,切实减轻企业负担。
(二)建立依法有据、科学规范、公开透明的收费基金管理制度。坚决取缔违规设立的“收费基金”项目,落实国家明令取消、停征和减免“收费基金”的政策,对按照管理权限设立的“收费基金”进行分类清理规范。
(三)将事业单位提供中介服务的收费,纳入行政事业性收费管理。
(四)对实行政府定价的经营服务性收费,实行收费目录清单管理,编制和公布政府定价的经营服务性收费目录清单。
七、深入推进商事制度改革
(一)推进工商营业执照、组织机构代码证、税务登记证“三证合一”,实现“一证一码”。
(二)推进工商注册制度便利化。全面清理涉及注册资本登记制度改革的规范性文件。研究制定企业住所登记指导意见,制定《上海市企业住所登记管理办法》,放宽新注册企业场所登记条件限制。开展企业名称登记管理改革试点,建立名称自主申报规则,优化网上名称申报通道,提高名称登记便利化。开展企业简易注销试点。开展电子营业执照试点。
(三)推进税务登记注销便利化。注销税务登记实施分级分类管理,按简易流程、检查流程、一般流程,由办税服务厅统一制作、发放审核结果。
(四)推进小微企业发展信息互联互通。建成覆盖创业创新全过程、全周期的“上海市中小企业服务互动平台”,实现政策集中公示、扶持申请导航、享受扶持信息公示等。
(五)简化外商投资企业设立程序。借鉴自贸试验区的“负面清单管理”模式,推进外资准入实施“告知承诺+格式审批”改革。将外商投资企业设立和变更事项的审批时间从8个工作日缩短至4个工作日以内。对外商投资企业名称、注册地址、投资方名称、合同章程一般条款变更,以及外资国际货运代理企业和外资商业企业设立分支机构等事项,实施当场办结。
八、深入推进教科文卫体领域相关改革
(一)推进教育领域相关改革。实施财政高等教育投入机制改革,优化高等教育投入结构,下放高校经费使用自主统筹权,提升学校自主统筹使用的经常性经费比例。编制面向2030年的高等教育规划和现代职业教育体系建设规划,聚焦市级教育统筹,推动主要内容纳入立法。下放高校本科专业设置自主权,允许高校在国家公布的专业设置目录范围内,自主设置本科专业。
(二)推进科技领域相关改革。加快发展众创空间,推进大众创新创业,促进企业增强创新能力。深化科研院所分类改革,扩大科研院所管理自主权和个人科研课题选择权,探索建立科研院所创新联盟。下放高校和科研院所科技成果的使用权、处置权、收益权,建立市场化的国有技术类无形资产可协议转让制度。
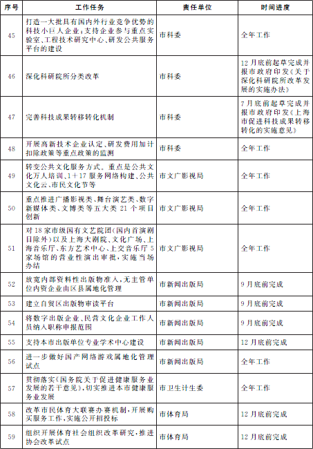
(三)推进文广领域相关改革。转变公共文化服务方式,推进公共文化万人培训、1+17服务网络构建、公共文化云、市民文化节等,开展广播影视类、舞台演艺类、数字新媒体类、文博类等五大类21个项目创新,对18家市级国有文艺院团(国内首演剧目除外)以及上海大剧院、上海文化广场、上海音乐厅、上海东方艺术中心、上海交响乐团音乐厅5家场馆的营业性演出审批,实施当场办结。
(四)推进新闻出版领域相关改革。放宽内部资料性出版物准入,无主管单位内资企业由区县属地化管理,符合条件的民营、外资企业可申办内部资料性出版物。建立自贸区出版物审读平台,实现特定类别进口出版物按需印刷。将数字出版企业、民资文化企业工作人员纳入职称申报范围。制定本市出版单位专业学术中心建设评估标准。做好国产网络游戏属地化管理试点。
(五)推进卫生计生领域相关改革。加快落实对非公立医疗机构在纳入规划、市场准入、医保定点、重点专科建设、学术地位等方面与公立医疗机构同等对待的政策。以上海国际医学园和新虹桥国际医学中心为平台,大力发展高端医疗服务。完善政府和医保购买服务机制,进一步落实医师多点执业政策,支持社会医疗机构发展。落实本市老年医疗护理服务体系专项规划和相关配套标准。支持社会力量提供体检、医学检验、影像检查、健康管理、医疗旅游、健康咨询、卫生检测和评价服务。推进互联网医疗发展。研究开发中医药健康服务产品。
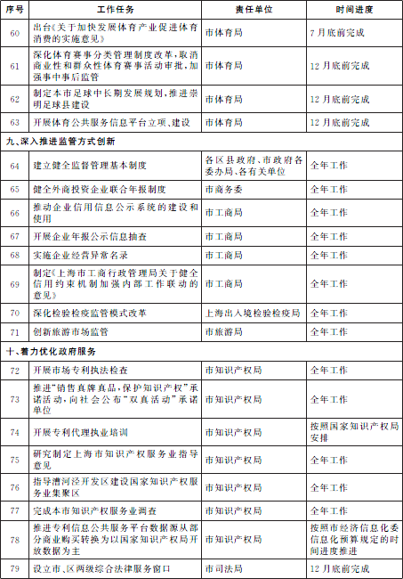
(六)推进体育领域相关改革。推进“政府、社团、媒体、企业、中介”五位一体的市民体育大联赛办赛新模式,以政府购买服务方式有效带动体育社会组织发展壮大,提高体育社会组织能力。出台《关于加快发展体育产业促进体育消费的实施意见》。深化体育赛事分类管理制度改革,取消商业性和群众性体育赛事活动审批,加强事中事后监管。制定本市足球中长期发展规划,推进崇明足球县建设。不断完善体育公共服务信息平台。
九、深入推进监管方式创新
(一)建立健全监督管理基本制度。制定和实施发展战略、规划、政策等,落实生产经营者的主体责任,全面推动社会信用体系建设,发挥行业协会商会自律作用和专业服务机构的服务、沟通、鉴证、监督等功能,推动形成社会性约束和惩戒,深化行政审批批后监督检查,推进标准监管、风险管理、分类监管、技术监管、“互联网+监管”、随机抽查、社会监督等。工商登记前置审批改为后置审批所涉及相关职能部门尽快落实后续监管举措,防止监管空白。
(二)健全外商投资企业联合年报制度。探索建立外商投资企业跨部门联合监管机制。对未按时、如实申报年度报告或经营活动中存在违法、违规行为的外资企业,建立异常企业名单。
(三)完善企业信用约束机制。建设和完善企业信用信息公示系统,督促企业按时开展年报公示,推动企业信用信息公示工作开展。实施企业年报公示信息抽查和经营异常名录。通过抽查、举报核查、日常监管等途径对企业开展信用监管。在工商系统内部健全失信约束的措施,完善联动响应的机制。
(四)深化检验检疫监管模式改革。创新进境货物检验检疫监管,实施以“先检后放、通检通放、即检即放、少检多放、快检快放、空检海放、外检内放、他检我放、边检边放、不检就放”等“十检十放”为基础的分类监管模式。建立跨境电商风险监测和监督抽查机制,完善跨境电商监管模式,构建“互联网+国检”,提升跨境电子商务通关效率。推进出入境交通工具卫生检疫模式改革,建立国际邮轮食品供应、邮轮维修检疫监管模式,改革进出境动植物及其产品分级分类管理。提高贸易便利化水平,完善第三方采信工作,优化进口食品化妆品分类检验监管工作机制,扩大再生资源进口,创新机电产品监管机制,建立进口消费品全流程监管模式,促进新兴生物医药产业发展,优化入境生物材料的检疫措施。
(五)创新旅游市场监管。研究建立农家旅游等新型旅游业态的市场准入制度。旅行社审批所涉及的注册资本由实缴制改为认缴登记制,保留注册资本最低限额。申请设立旅行社,不再提交依法设立的验资机构出具的验资证明。申请设立外商投资旅行社的,直接持工商部门颁发的外商投资企业的营业执照,依照内资旅行社的审批程序办理。
十、着力优化政府服务
(一)推进知识产权和法律服务。开展市场专利执法检查,推进“销售真牌真品,保护知识产权”承诺活动,开展专利代理执业培训。出台知识产权服务业规划和指导规范性文件,推动漕河泾开发区建设国家知识产权服务业集聚区,开展本市知识产权服务业调查。推进专利信息公共服务平台数据源从部分商业购买转换为以国家知识产权局开放数据为主。设立市、区县两级司法行政综合法律服务窗口,推进相关律师、公证、司法鉴定、人民调解等机构,进驻平台向社会提供法律咨询服务。扩容“12348公共法律服务热线”,增加接听席位和服务内容。研发司法行政法律服务移动端服务平台。推动法律服务行业信用体系建设,提升律师、公证、司法鉴定、法律援助等行业的服务水平和行业自律能力。
(二)做好大学生创业就业等服务。深入实施大学生创业引领计划,推进青年大学生职业见习计划,落实高校毕业生就业补贴政策,做好职业介绍、职业指导等公共服务,继续推进离校未就业高校毕业生就业促进计划。集中开展高层次急需紧缺和骨干专业技术人员专项培训。
(三)实施更加开放的人才引进政策。开展外国留学生毕业后在沪就业试点,实现外国应届留学毕业生直接在沪就业的政策突破和创新。完善居住证积分政策和居住证转办户籍政策,优化人才户籍直接引进政策。
(四)完善科研人员双向流动政策。允许科研人员在职或离岗创业。允许高校、科研院所设立一定比例的流动岗位,吸引有创新实践经验的企业家和企业科研人才兼职。鼓励具有硕士学位授予权的高校、科研院所聘任企业、行业高层次人才担任研究生兼职导师或指导教师,并允许适当增加工资总额。形成“人才+项目+产品”的产学研用合作机制。扩大博士后工作站、流动站招收外籍博士后规模。试点开展企业博士后工作站独立招收博士后研究人员。
(五)完善科技创新领域专业技术人员职称评价。完善人才分类评价体系。开通高级职称评审“直通车”。加大企业人才评价选拔力度,将科技创新型企业高级工程师(教授级)的比例由高级工程师总量的10%提高到12%。高等院校、科研院所可以设置部分科技成果转化岗位,增加优秀团队高级专业技术岗位职数。
(六)创新公共服务提供方式。积极引入市场机制,凡是企业和社会组织有积极性、适合承担的,通过委托、承包、采购等方式尽可能发挥社会力量作用;确需政府参与的,也要更多采取政府和社会力量合作方式。政府要履行好保基本的兜底责任,切实保障困难群众的基本生活,消除影响群众干事创业的后顾之忧。
十一、强化改革保障机制
(一)建立健全简政放权放管结合职能转变工作推进机制。按照国家和市委、市政府总体部署和要求,做到守土有责、守土尽责,强化责任、积极跟进,搞好衔接、上下联动。树立问题导向,积极探索,主动作为,明确改革重点,推出有力措施,切实解决本地区企业和群众反映强烈的问题,增强改革的针对性和有效性。
(二)开展重大改革措施落实情况专项监督检查。结合正在开展的审改工作情况监督检查,重点围绕投资审批改革、职业资格改革、收费清理改革、商事制度改革、教科文卫体领域改革,以及取消和调整行政审批、杜绝变相审批、审批目录管理、窗口服务和审批标准化管理等方面,督促各单位把已部署的各项改革任务落到实处。进一步严明工作纪律,坚决纠正有令不行、有禁不止,“上有政策、下有对策”的问题,严肃查处违纪违法行为,确保全市政府职能转变工作顺利推进。
(三)完善相关配套措施。对简政放权、企业减负、“营改增”等相关改革措施的贯彻落实情况开展跟踪审计。加强对改革的法制保障,配合各项改革,做好规章起草、修订、审核、清理工作。加强对简政放权、放管结合、职能转变工作的绩效考核,完善考评机制。对组织实施不力、不按照要求推进工作、未按时限完成任务的区县和部门,进行通报批评,问题严重的要进行问责。加强新闻舆论引导,及时发布权威改革信息,回应社会关切,引导社会预期,凝聚改革共识,形成推动改革的良好舆论氛围。
(四)开展第三方评估。运用问卷调查或访谈形式,开展深入推进监管方式创新着力优化政府服务的第三方评估,以及上海转变政府职能市民需求调查。对加强事中事后监管典型案例进行评估。通过实地调查、研讨交流、头脑风暴等方式,针对改革中的重点难点问题和前瞻性、长远性问题,形成决策咨询专报。抓住典型案例,深入区县、社区等作实地调查研究,形成政府职能转变社情民意专报。依托相关研究机构,组织课题研究团队,召开理论研讨会,形成有关专家意见建议的专报、论文等。
十二、加强组织领导
(一)明确责任。对国家统一安排和部署的改革任务,其中投资审批改革、职业资格改革、收费清理改革、商事制度改革、教科文卫体领域改革的牵头单位,即市发展改革委、市人力资源社会保障局、市财政局、市工商局,以及市教委、市科委、市文广影视局、市新闻出版局、市卫生计生委、市体育局等要对照国家的要求和实施进度,加强前期调研摸底,做好前期准备工作,待国家出台有关政策后,及时出台本市的实施意见。
(二)落实分工。各区县、各部门要在本方案印发后一个月内,分别制定工作方案并报市推进职能转变协调小组办公室(市审改办)备案,明确时间表、路线图和成果形式,将任务逐项分解到位、落实到人。要切实提高推进改革的效率,根据本方案提出的各项措施和要求,及时组织制定并限期出台改革文件。对主动作为的要激励,对落实不力的要问责,以抓铁有痕、踏石留印的作风,务求有进展、有突破、有实效。
(三)统筹协调。各区县、各部门和市推进职能转变协调小组(以下简称“协调小组”)各专题组、功能组要牢固树立大局意识和全局观念,密切协作、协调联动、相互借鉴,勇于探索创新,敢于率先突破。各区县、各部门负责推动解决属于本区县本领域的问题;协调小组各专题组要发挥牵头作用,协调解决好跨部门跨领域的问题;协调小组办公室和各功能组要加强沟通协调和支持保障,形成工作合力,确保各项改革整体推进。






